欢迎来到汕头市进出口商会!
快速注册
关于商会关于商会 加入商会加入商会服务大厅服务大厅

汕货在线网站

网罗优秀外贸出口企业

详细内容
首页>> 重要通知>> 详细内容
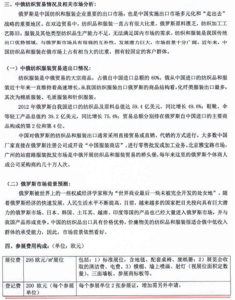
关于邀请参加2014年俄罗斯国际轻工纺织及设备展览会
点击次数:2626    发布时间:2014-07-02  
【字体:  









地址:汕头市龙湖区珠城路28号国瑞会展中心1幢1605室

电话:(+86754)87223298

传真:(+86754)87223211     电子邮箱:stccie@126.com  粤ICP备19138642号

技术支持:Micronet微网      管理员入口

  • 手机版

  • APP版

版权所有:汕头市进出口商会  粤公网安备  44050702000262号